Line width detection in Matlab
We wanted a simple line width estimation for a recent project. It was meant to analyze the width of actin bundles. After some searching for an existing solution to the problem I only found this paper. Usually I try to use existing programs in Matlab. It is very common for physicists to reinvent the wheel.
I prepared a few images to show how the Matlab script works. I used two different line sizes for a gaussian type brush and 4 different widths for the hard edge pen tool. It should be fairly customizable to diffent approaches.

Differently oriented lines with brush size 20
I want to check different orientations. All theses lines should be the same size.
It should be mentioned that these drawn examples are pretty perfect compared to usual use cases. Commonly there would be filter applied to the image like gaussian blur, maybe background removal. Another important part is the adjustment of intensity if they differ between images.
The main trick of this image analysis is the Radon transform. It Creates radial projections along different angles. The same principles are used in computer tomography to calculate composite 3D visualizations from 2D images take from different angles.
The most prominent peaks in the Radon transform are for the angles of the lines in an image. For that angle we look at the profile and fit a gaussian to measure the width. That is basically all we need. The rest of the script are a few extras to make it easier to input images.
Lets look plot of the Radon transform of the first image:
function f = linewidthofimage(imagepath) bundleImage=imread(imagepath); % convert to greyscale if necessary if size(bundleImage,3)>1 bundleImage = rgb2gray(bundleImage); end; %crop % if ~exist('cropRect') % cropRect=[10,10,size(bundleImage,2)-20,size(bundleImage,1)-20]; % end; % f=figure; % % imshow(bundleImage,'Border','tight'); % set(gcf, 'units','normalized','outerposition',[0 0 1 1]); % h=imrect(gca,cropRect) % cropRect = wait(h); % [bundleImage]=imcrop(bundleImage,cropRect); % close(f) myfigure=figure('Name',imagepath,'NumberTitle', 'off'); bundleForPeakFinding=bundleImage; subplot(2,2,1); imshow(bundleImage); iptsetpref('ImshowAxesVisible','on') theta = 0:179; [R,xp] = radon(bundleForPeakFinding,theta); subplot(2,2,2); imshow(R,[],'Xdata',theta,'Ydata',xp,'InitialMagnification','fit') xlabel('\theta (degrees)') ylabel('x''') colormap(hot), colorbar axis normal iptsetpref('ImshowAxesVisible','off') p=peakfit2d(R); p=round(p); subplot(2,2,3); imagesc(R); hold on subplot(2,2,3); plot(p(2),p(1),'r+') subplot(2,2,4); plot(xp,R(:,p(2))); title('R_{0^o} (x\prime)') [R,xp] = radon(bundleImage,p(2)); width1=fwhm(xp,R); stringout=sprintf('Width:%0.2f',width1); disp(stringout) f= width1;
Two external function were used:
You can see 4 peaks corresponding to the 4 strokes (or five because one is going over from 0 to 180 degree). One peak is right over the borders at 0 and 179 degree. Another one is visible at 90 degree. These two are the vertical one and horizontal one.

Matlab plot of Radon transform
In the upper left we see the input image. In the upper right is the plotted radon transform from 0 to 179 degrees. In the lower left, we have a little plus plotted into the most prominent peak. This is the one that will be used. In the lower right, we have the slice of the transform for the angle marked by the +. Now we can use the half width full maximum as a measure of width for our brush size.
Now we can put everything together and write a function that takes a path to an image file that has exactly one major line and gives the width of it as the result.
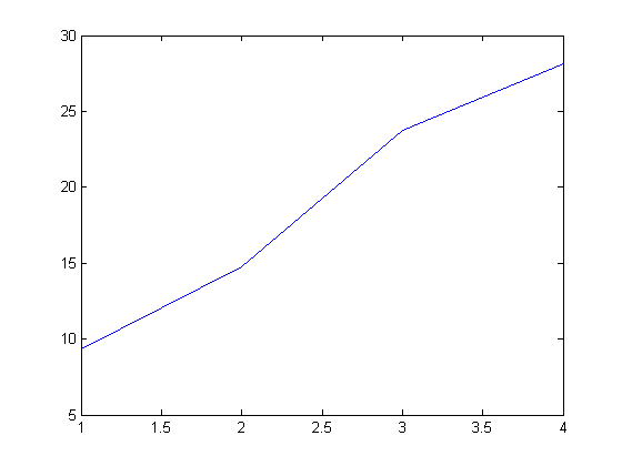
close all; clear all; nFilesToLookAt=0; % 0 for all folder_name = uigetdir; % Get list of all *.png files in this directory % DIR returns as a structure array. You will need to use () and . to get % the file names. imagefiles = dir(fullfile(folder_name,'/*.png')); nfiles = length(imagefiles); if nFilesToLookAt==0 nFilesToLookAt=nfiles; end AllWidths=[]; for i=1:round(nfiles/nFilesToLookAt):nfiles currentfilename = fullfile(folder_name,imagefiles(i).name); w=linewidthofimages(currentfilename) AllWidths=[AllWidths w]; end figure; plot(AllWidths); disp(sprintf('mean width:%0.2f',mean(AllWidths))); disp(sprintf('median width:%0.2f',median(AllWidths)));
This procedure queries a folder name and calculates the widths of all images inside. Afterwards it plots the resulting widths. I created a folder with single images of these lines:

different sizes
And this was the output:

different sizes
This can be useful if you have a image series with timestamps and want to see if the object get wider.
And that is all to it. Possible changes include opening a GUI to specifically select a line (currently commented out). One can also detect several peaks at one which is provided with the used peak finding function.
Comments
Comments powered by Disqus